近日,北京市民政局、北京市发展和改革委员会、北京市财政局印发关于《北京市促进居家适老化改造产品消费工作方案》的通知。

北京市公布适老化改造产品消费工作方案,补贴上限每户5000元(图1)

  此次公布的《北京市促进居家适老化改造产品消费工作方案》(以下简称“方案”),将围绕“如厕洗澡安全、室内行走便利、居家环境改善、智能监测跟进、辅助器具适配”等五方面,为全市有需求的户籍老年人家庭提供适老化改造服务,支持居家适老化改造所用物品和材料购置,对城乡特困、低保、低保边缘困难老年人家庭(以下统称经济困难老年人家庭)优先保障。

  居家适老化改造服务主要是为满足老年人在家中日常生活、照护需求及康复护理等方面的特殊要求,而进行的一系列改造措施。如安装适老智能坐便器、坐式淋浴器、智能便携洗浴机、电动升降适老洗手台等。这些适老化产品可以让他们安享晚年生活,使老年人在家中的生活更加安全、便利与舒适。

  《方案》将面向全市 60 周岁及以上(1964 年 12 月 31 日及以前出生)户籍老年人家庭,依据《居家适老化改造物品和材料购置建议目录》对购置目录内的物品和材料进行补贴。60—79 周岁老年人补贴 60%,补贴上限每户 5000 元;80周岁及以上老年人补贴 80%,补贴上限每户 5000 元;经济困难老年人家庭据实补贴,补贴上限每户 5000 元。补贴时限为自本方案印发之日起至 2024 年 12 月 31日(含当日)。如补贴资金额度提前使用完毕,及时发布政策截止公告。

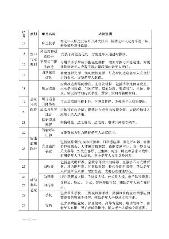
  《居家适老化改造物品和材料购置建议目录》如下:

北京市公布适老化改造产品消费工作方案,补贴上限每户5000元(图2)
北京市公布适老化改造产品消费工作方案,补贴上限每户5000元(图3)
北京市公布适老化改造产品消费工作方案,补贴上限每户5000元(图4)